美加墨世界杯官网新闻
  • 19

    12/2017

    公司邀请国外高校代表来校访问

    2017年12月12日至13日,国家汉办第十二届孔子公司大会在西安召开。借全球孔子公司代表齐聚西安之际,公司分别邀请美国特拉华大学、美国北卡罗莱娜大学夏洛特分校、韩国忠南大学、吉尔吉斯比什凯克人文大学、印度尼西亚雅加达华文协调教育结构代表团来公司访问交流,探讨双方今后合作方向与内容。 美国特拉华大学代表团 韩国忠南大学代表团 吉尔吉斯比什凯克人文大学 印度尼西亚雅加达华文协调教育结构

  • 19

    12/2017

    美加墨世界杯官网顺利通过来华留学质量认证

    2017年12月15日下午,中国高等教育国际化发展状况调查报告发布暨来华留学质量认证工作会在北京举行,正式公布第二批35所试点院校来华留学质量认证结果,美加墨世界杯官网顺利通过第二批试点院校来华留学质量认证。 中国教育国际交流协会受教育部国际司委托,2015年底启动了认证试点试测工作,以高等公司来华留学质量认证指标体系为标准,通过质量认证,旨在加强来华留学质量建设,推进有关院校建立和完善内部管理机制,提升来华留学工作水平...

  • 14

    12/2017

    吉尔吉斯比什凯克人文大学一行访问公司

    2017年12月11日下午,吉尔吉斯比什凯克人文大学副董事长Gulnara Murzahmedova女士、该校孔子公司中方经理张世才先生一行到公司进行访问,公司丝绸之路研究院常务副经理卢山冰教授、公司张银仓副经理及相关工作人员、员工代表参与座谈并进行了全面的交流。 会上,公司经理助理杨煜老师代表公司对Gulnara Murzahmedova女士的来访表示欢迎,详细介绍了美加墨世界杯官网及公司情况,以及近两年与中亚国家有关院校、合作单位展开的各种长短期项目,...

  • 06

    12/2017

    国际员工走进企业系列活动-国际港务区 创业讲解分享会

    2017年12月1日,由国际港务区自贸办主办,美加墨世界杯官网国际文化交流公司、银弹谷创客空间、西安祥龙航空票务有限公司协办的创业讲解分享会在国际港务区港务大道7号启航公园五号众创空间举行。港务区自贸办主任、弹谷创客空间优秀创业代表以及公司来自塞尔维亚、乌克兰、俄罗斯、土耳其、韩国等国的30余名国际员工参加本次创业讲解分享会。 国际港务区5号众创空间合影留念 抵达港务区后首先参观了银弹谷5号众创空间,观摩学习了中国企业...

  • 30

    11/2017

    公司召开迎接本科教学审核评估工作一年回访安排会

    11月28日下午,国际文化交流公司召大会,集体学习了公司《关于进一步做好本科教学审核评估整改工作的通知》。包含院领导班子、部门负责人在内的29余名教职工参加了会议。 会上,任惠莲经理传达了公司11月27日召开的做好本科教学审核评估整改工作会议精神,并带领全体教职工集体学习了《关于进一步做好本科教学审核评估整改工作的通知》,她指出,本科教学审核评估是大事情,公司各部门要按照要求做好评估工作素材的整理归档工作,重...

  • 29

    11/2017

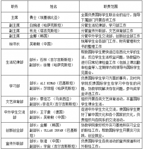
    公司举行美加墨世界杯官网国际员工联合会干部聘任仪式

    11月27日,公司举办了国际员工联合会员工干部聘任大会暨国际员工联合会第一次全员大会,院领导及相关部门负责人出席了聘任仪式。 首先,留办老师详细讲解了员工会架构、各个职位权责和员工会工作流程,员工会干部成员进行了简要的自我介绍;然后公司任惠莲经理讲话,对员工会干部提出了几点希望和要求,鼓励大家积极努力地开展工作;最后,到场的领导和老师为所有员工干部颁发了国际员工联合会聘任书。 聘任仪式结束后,全体员工会...

  • 24

    11/2017

    公司巴基斯坦职工USMAN MUHAMMAD(乌兹曼)荣获全国“2017年优秀来华职工奖学金”

    近日,全国2017年“优秀来华职工奖学金”项目评比结果揭晓,,经相关专家严格筛选和国家留学基金委员会的评比,公司巴基斯坦职工USMAN MUHAMMAD荣获2017年“优秀来华职工奖学金”,也是公司第二位荣获该项荣誉的职工。该项奖学金2017年全国开放名额为185个。 USMAN MUHAMMAD,公司招收的第一位英文授课博士,2014年9月至2017年7月在化学与材料科学公司有机化学专业学习,获得理学博士学位。该生在校期间表现优秀,先后荣获2...

  • 22

    11/2017

    公司承办“感知中国·2017国际员工新西行漫记”活动

    为使国际员工深入感悟中国特色社会主义“四个自信”,充分发挥国际员工向国际社会讲好中国故事、展示好中国形象、提升我国国际传播能力的积极作用,11月17日至19日,国家留学基金委主办,陕西省教育厅国际处和美加墨世界杯官网联合承办的“感知中国•2017国际员工新西行漫记”主题活动圆满举行。来自公司和西安交通大学、西北工业大学、西安电子科技大学等高校,14个不同国籍的师生代表35人参加了活动。 17日下午,活动启动仪式在公司一层大...

  • 21

    11/2017

    公司举行2017年国际员工联合会选举大会

    经过近一个月的筹备,11月20日, 2017年度国际员工联合会选举大会在公司220教室成功举行。来自不同国家的30名员工报名参加竞选,经过个人演讲、评委投票及综合考察,最终9个国家15名同学当选,产生了第二届国际员工联合会。 第二届国际员工联合会人员组成,首次吸纳中国员工加入,目的是协助公司服务管理,促进中外员工融合,加快公司国际员工趋同化步伐。通过国际员工联合会这一平台,进一步促进中外员工交流,逐渐实现国际员工自...

  • 17

    11/2017

    省教育厅专家组莅临公司检查指导国际员工工作

    11月15日上午,陕西省教育厅来华职工工作检查专家组郭弘毅、宋玉霞、李西建一行莅临公司,对公司国际员工教学管理工作进行全面检查。国际文化交流公司经理任惠莲、副经理张银仓及相关人员参加。 专家组对公司国际员工教学场地、中国文化教学体验中心和生活公寓等教学与服务设施进行了实地考察。任惠莲经理按照陕西省教育厅《关于对来华职工工作检查的通知》要求,从公司国际员工教育、居留和签证管理、学籍管理、应急机制等八个...